Datasheet MASTERGAN4 (STMicroelectronics) - 2
| 制造商 | STMicroelectronics |
| 描述 | High power density 600V half-bridge driver with two enhancement mode GaN HEMT |
| 页数 / 页 | 27 / 2 — MASTERGAN4. Block diagram. Figure 1. Block diagram. DS13686. Rev 1. page … |
| 文件格式/大小 | PDF / 480 Kb |
| 文件语言 | 英语 |
MASTERGAN4. Block diagram. Figure 1. Block diagram. DS13686. Rev 1. page 2/27

该数据表的模型线
文件文字版本
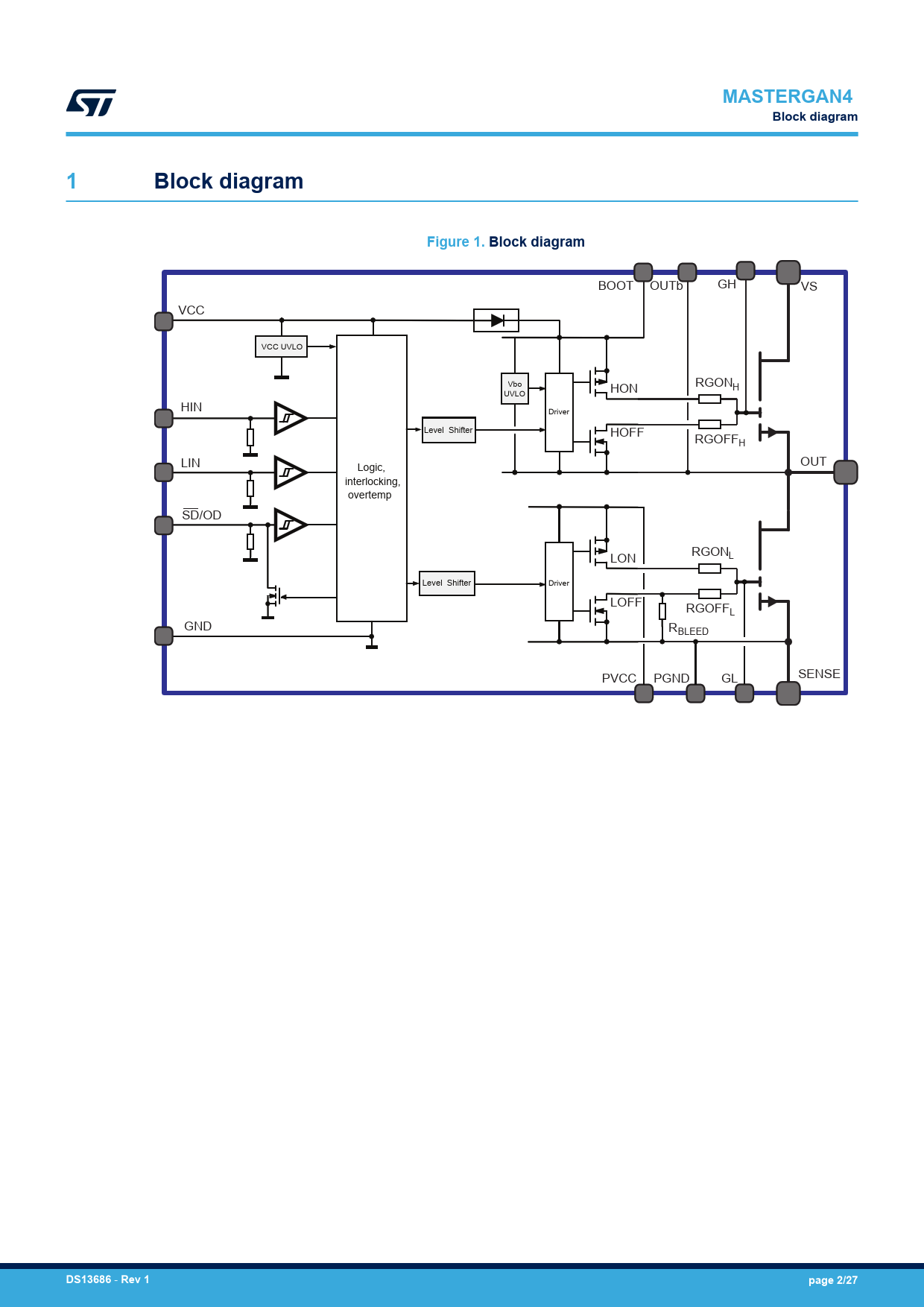
MASTERGAN4 Block diagram 1 Block diagram Figure 1. Block diagram
BOOT OUTb GH VS VCC VCC UVLO Vbo HON RGONH UVLO HIN Driver Level Shifter HOFF RGOFFH LIN OUT Logic, interlocking, overtemp SD/OD LON RGONL Level Shifter Driver LOFF RGOFFL GND RBLEED PVCC PGND GL SENSE
DS13686
-
Rev 1 page 2/27
Document Outline Features Applications Description 1 Block diagram 2 Pin descriptions and connection diagram 2.1 Pin list 3 Electrical Data 3.1 Absolute maximum ratings 3.2 Recommended operating conditions 3.3 Thermal data 4 Electrical characteristics 4.1 Driver 4.2 GaN power transistor 5 Device characterization values 6 Functional description 6.1 Logic inputs 6.2 Bootstrap structure 6.3 VCC supply pins and UVLO function 6.4 VBO UVLO protection 6.5 Thermal shutdown 7 Typical application diagrams 8 Package information 8.1 QFN 9 x 9 x 1 mm, 31 leads, pitch 0.6 mm package information 9 Suggested footprint 10 Ordering information Revision history