Datasheet LT3492 (Analog Devices) - 8
| 制造商 | Analog Devices | 
| 描述 | Triple Output LED Driver with 3000:1 PWM Dimming | 
| 页数 / 页 | 22 / 8 — BLOCK DIAGRAM. Figure 1. LT3492 Block Diagram Working in Boost Confi … | 
| 文件格式/大小 | PDF / 338 Kb | 
| 文件语言 | 英语 | 
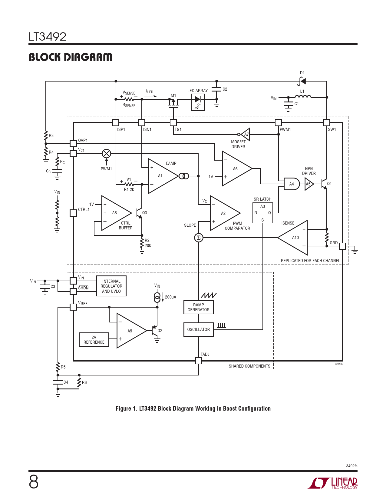
BLOCK DIAGRAM. Figure 1. LT3492 Block Diagram Working in Boost Confi guration

该数据表的模型线
文件文字版本
LT3492
BLOCK DIAGRAM
D1 C2 V ILED LED ARRAY L1 + – SENSE M1 VIN R C1 SENSE ISP1 ISN1 TG1 PWM1 SW1 A7 R3 OVP1 MOSFET DRIVER VC1 R4 – RC EAMP PWM1 + A6 NPN CC + DRIVER A1 1V + V1 – – A4 A5 Q1 R1 2k VIN V – SR LATCH 1V + C A3 CTRL1 + A8 Q3 A2 R Q + – S CTRL PWM SLOPE ISENSE BUFFER COMPARATOR + A10 R2 GND 20k – REPLICATED FOR EACH CHANNEL VIN VIN INTERNAL C3 V SHDN REGULATOR IN AND UVLO 200μA VREF RAMP GENERATOR – A9 OSCILLATOR Q2 + 2V REFERENCE FADJ 3492 BD R5 SHARED COMPONENTS C4 R6
Figure 1. LT3492 Block Diagram Working in Boost Confi guration
3492fa 8