Datasheet NCP4328 (ON Semiconductor) - 2

制造商ON Semiconductor
描述Secondary Side CV/CC Controller
页数 / 页12 / 2 — NCP4328. VREF. Figure 1. Simplified Block Diagrams NCP4328A and NCP4328B. …
文件格式/大小PDF / 254 Kb
文件语言英语

NCP4328. VREF. Figure 1. Simplified Block Diagrams NCP4328A and NCP4328B. www.onsemi.com

NCP4328 VREF Figure 1 Simplified Block Diagrams NCP4328A and NCP4328B www.onsemi.com

该数据表的模型线

文件文字版本

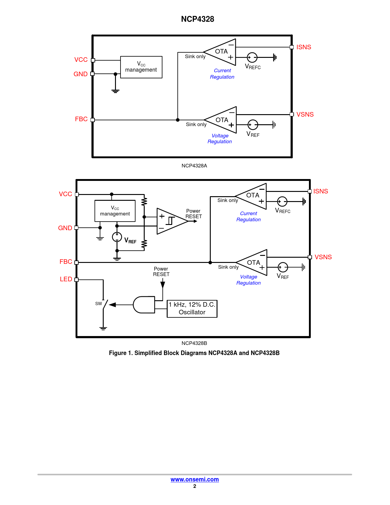
NCP4328
ISNS OTA Sink only VCC VCC VREFC management Current GND Regulation VSNS FBC OTA Sink only Voltage VREF Regulation NCP4328A VCC ISNS OTA Sink only VCC Power V management REFC Current RESET Regulation GND
VREF
VSNS FBC OTA Power Sink only RESET Voltage V LED REF Regulation SW 1 kHz, 12% D.C. Oscillator NCP4328B
Figure 1. Simplified Block Diagrams NCP4328A and NCP4328B www.onsemi.com 2