数据表
更多
Only-Datasheet.com
关于我们
合作
广告
联络人
en - English
ru - Русский
de - Deutsch
es - Espanol
搜索
数据表
Datasheet TS2431 (STMicroelectronics)
Datasheet TS2431 (STMicroelectronics)
作家
Stephen Woodward
主要文件
«
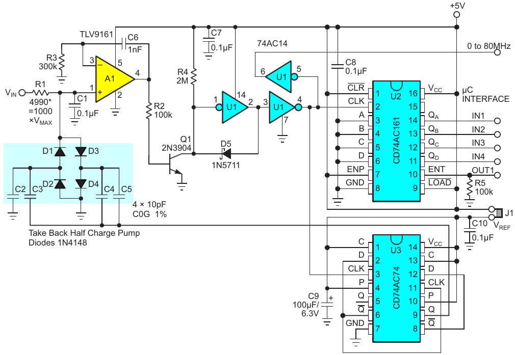
80 MHz VFC with prescaler and preaccumulator
»
制造商
STMicroelectronics
描述
Adjustable Shunt Voltage Reference
文件格式/大小
PDF
/
26 Kb
文件语言
英语
下载 PDF
该数据表的模型线
TS2431
TS2431AILT
TS2431BILT
TS2431ILT
联络人
隐私政策
更改隐私设置