Datasheet LT1176, LT1176-5 (Analog Devices) - 5
| 制造商 | Analog Devices | 
| 描述 | Step-Down Switching Regulator | 
| 页数 / 页 | 8 / 5 — BLOCK DIAGRAM | 
| 文件格式/大小 | PDF / 145 Kb | 
| 文件语言 | 英语 | 
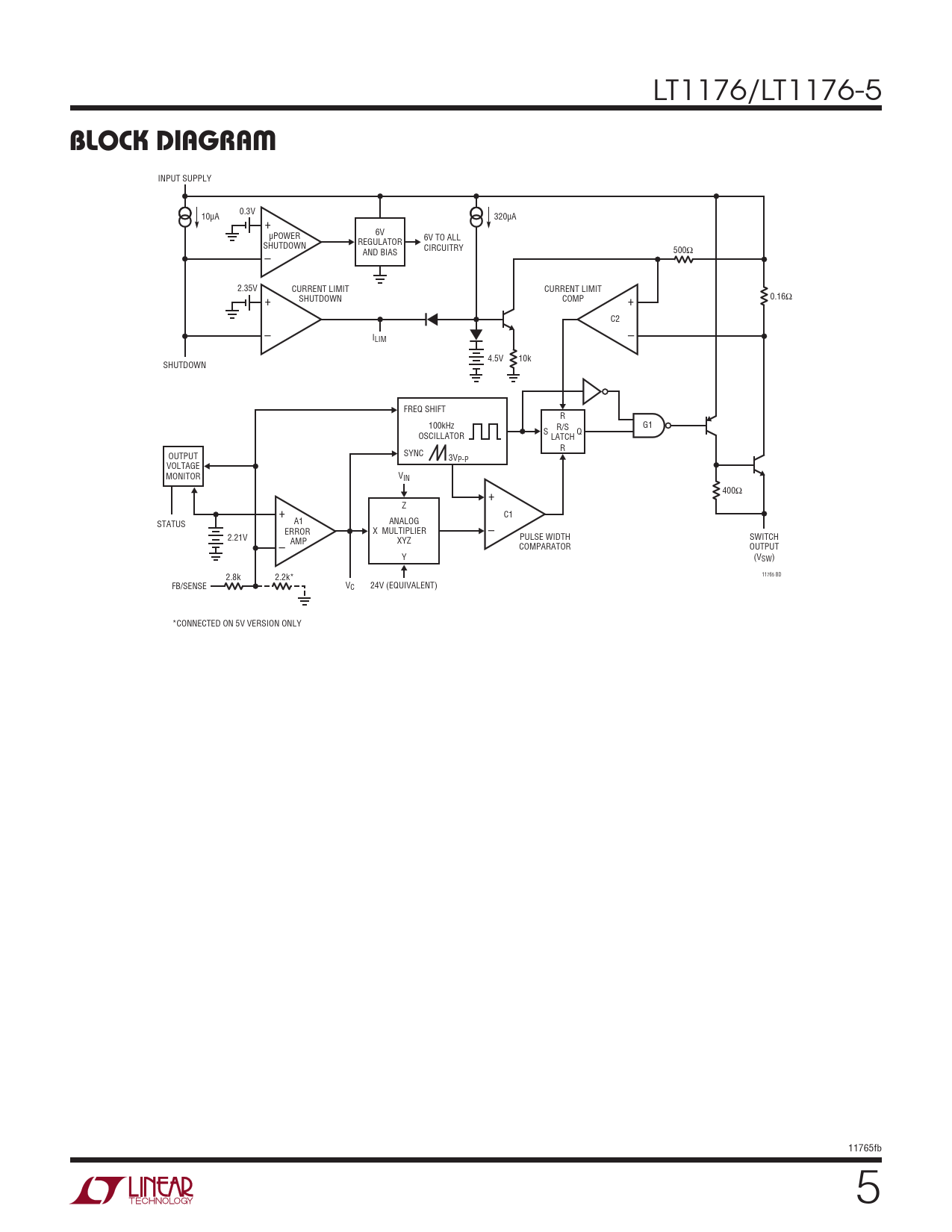
BLOCK DIAGRAM

该数据表的模型线
文件文字版本
LT1176/LT1176-5
BLOCK DIAGRAM
INPUT SUPPLY 0.3V 10µA + 320µA µPOWER 6V 6V TO ALL SHUTDOWN REGULATOR CIRCUITRY 500Ω – AND BIAS 2.35V CURRENT LIMIT CURRENT LIMIT + SHUTDOWN COMP + 0.16Ω C2 – ILIM – 4.5V 10k SHUTDOWN FREQ SHIFT R 100kHz R/S G1 S Q OSCILLATOR LATCH R SYNC OUTPUT 3VP-P VOLTAGE MONITOR VIN + 400Ω Z + C1 A1 ANALOG STATUS ERROR X MULTIPLIER – 2.21V AMP XYZ PULSE WIDTH SWITCH – COMPARATOR OUTPUT Y (VSW) 2.8k 2.2k* 11765 BD FB/SENSE VC 24V (EQUIVALENT) *CONNECTED ON 5V VERSION ONLY 11765fb 5 Document Outline Features Applications Description Typical Application Absolute Maximum Ratings Pin Configuration Order Information Electrical Characteristics Block Diagram Package Description Revision History Package Description