Datasheet HT12A, HT12E (Holtek) - 8

制造商Holtek
描述212 Series of Encoders
页数 / 页15 / 8 — HT12A/HT12E. Flowchart
文件格式/大小PDF / 148 Kb
文件语言英语

HT12A/HT12E. Flowchart

HT12A/HT12E Flowchart

该数据表的模型线

文件文字版本

HT12A/HT12E Flowchart
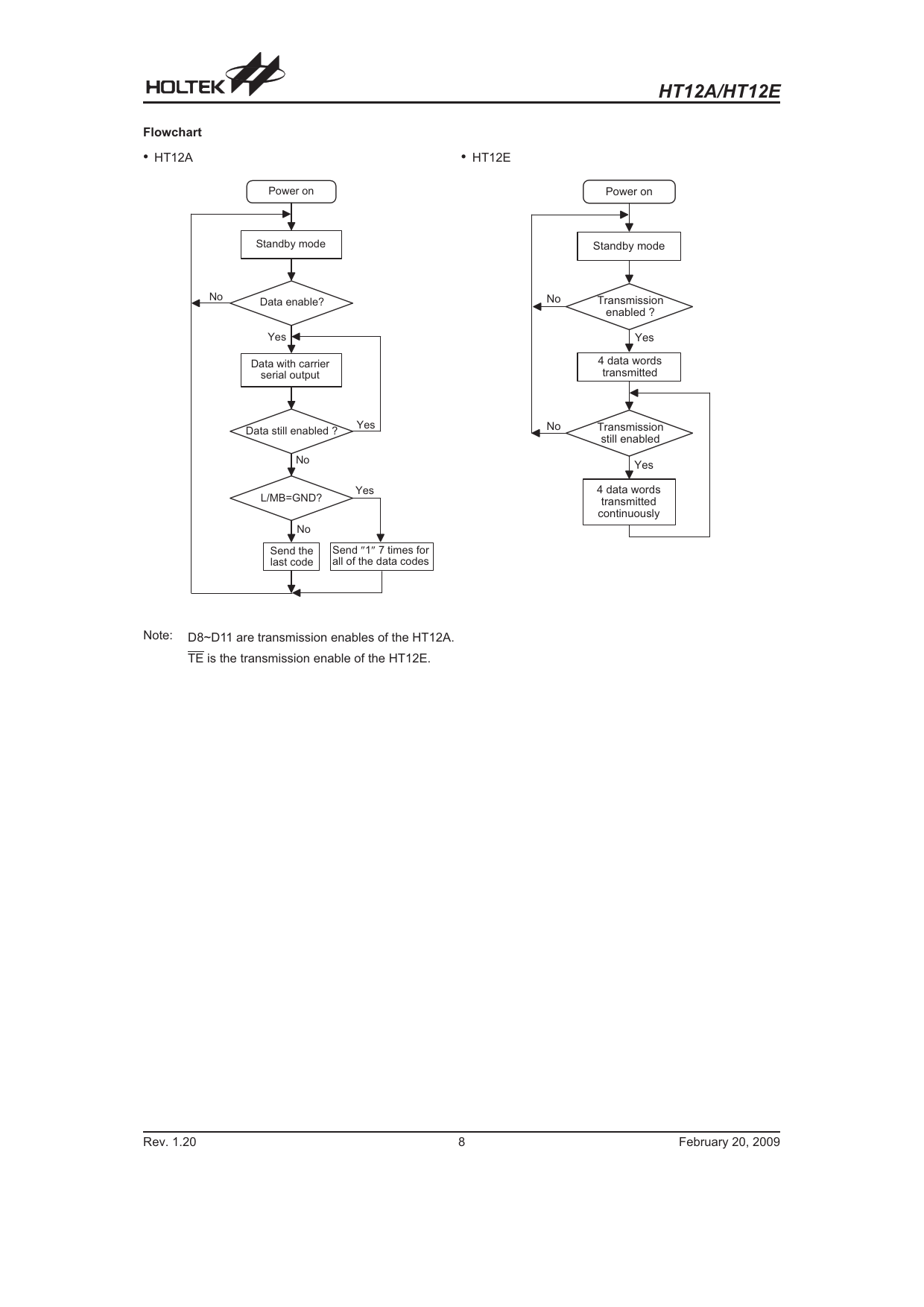
· HT12A · HT12E P o w e r o n P o w e r o n S t a n d b y m o d e S t a n d b y m o d e N o D a t a e n a b l e ? N o T r a n s m i s s i o n e n a b l e d ? Y e s Y e s D a t a w i t h c a r r i e r 4 d a t a w o r d s s e r i a l o u t p u t t r a n s m i t t e d D a t a s t i l e n a b l e d ? Y e s N o T r a n s m i s s i o n s t i l e n a b l e d N o Y e s Y e s 4 d a t a w o r d s L / M B = G N D ? t r a n s m i t t e d c o n t i n u o u s l y N o S e n d t h e S e n d ² 1 ² 7 t i m e s f o r l a s t c o d e a l o f t h e d a t a c o d e s Note: D8~D11 are transmission enables of the HT12A. TE is the transmission enable of the HT12E. Rev. 1.20 8 February 20, 2009 Document Outline Features Applications General Description Selection Table Block Diagram Pin Assignment Pin Description Absolute Maximum Ratings Electrical Characteristics Functional Description Application Circuits Package Information Product Tape and Reel Specifications