Datasheet LTC4124 (Analog Devices) - 8
| 制造商 | Analog Devices |
| 描述 | 100mA Wireless Li-Ion Charger with Low Battery Disconnect |
| 页数 / 页 | 30 / 8 — FUNCTIONAL BLOCK DIAGRAM |
| 修订版 | A |
| 文件格式/大小 | PDF / 1.9 Mb |
| 文件语言 | 英语 |
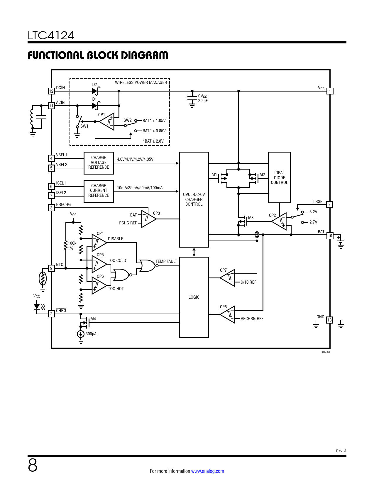
FUNCTIONAL BLOCK DIAGRAM

该数据表的模型线
文件文字版本
LTC4124
FUNCTIONAL BLOCK DIAGRAM
WIRELESS POWER MANAGER D2 DCIN V 12 CC 1 CVCC D1 2.2µF ACIN 11 CP1 + SW2 BAT* + 1.05V SW1 – BAT* + 0.85V *BAT ≥ 2.8V VSEL1 4 CHARGE 4.0V/4.1V/4.2V/4.35V VOLTAGE VSEL2 5 REFERENCE M1 M2 IDEAL DIODE ISEL1 CONTROL 6 CHARGE 10mA/25mA/50mA/100mA CURRENT ISEL2 7 REFERENCE UVCL-CC-CV CHARGER LBSEL PRECHG CONTROL 8 3 – V CP3 3.2V CC BAT – CP2 + M3 PCHG REF + 2.7V –CP4 BAT 10 DISABLE + 100k + 1% –CP5 TOO COLD NTC + TEMP FAULT 9 CP7 – –CP6 + + C/10 REF TOO HOT VCC LOGIC CP8 – CHRG 2 + RECHRG REF GND M4 13 300µA 4124 BD Rev. A 8 For more information www.analog.com Document Outline Features Applications Typical Application Description Absolute Maximum Ratings Order Information Pin Configuration Electrical Characteristics Typical Performance Characteristics Pin Functions Functional Block Diagram Operation Applications Information Typical Applications Package Description Revision History Typical Application Related Parts