Datasheet FP6277 (Feeling Technology) - 11

制造商Feeling Technology
描述500kHz 7A High Efficiency Synchronous PWM Boost Converter
页数 / 页12 / 11 — FP6277. Typical Application. Optional. C5 R4 Close to PGND L1 3.3µH VIN 1 …
文件格式/大小PDF / 616 Kb
文件语言英语

FP6277. Typical Application. Optional. C5 R4 Close to PGND L1 3.3µH VIN 1 2 LX VOUT 8 VO LX OC 7 R9. 28k FP6277 C1

FP6277 Typical Application Optional C5 R4 Close to PGND L1 3.3µH VIN 1 2 LX VOUT 8 VO LX OC 7 R9 28k FP6277 C1

该数据表的模型线

文件文字版本

FP6277
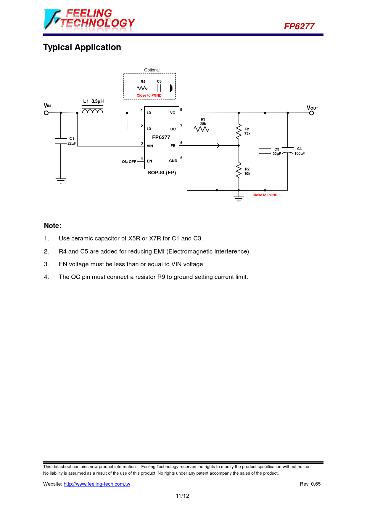
Typical Application
Optional
C5 R4 Close to PGND L1 3.3µH VIN 1 2 LX VOUT 8 VO LX OC 7 R9
28k FP6277 C1
22µF 3 ON/ OFF 4 R1
73k 6 VIN FB EN GND C3
22µF C4
100µF 5 SOP-8L(EP) R2
10k Close to PGND Note:
1. Use ceramic capacitor of X5R or X7R for C1 and C3. 2. R4 and C5 are added for reducing EMI (Electromagnetic Interference). 3. EN voltage must be less than or equal to VIN voltage. 4. The OC pin must connect a resistor R9 to ground setting current limit. This datasheet contains new product information. Feeling Technology reserves the rights to modify the product specification without notice.
No liability is assumed as a result of the use of this product. No rights under any patent accompany the sales of the product. Website: http://www.feeling-tech.com.tw Rev. 0.65 11/12