Datasheet LT8365 (Analog Devices) - 8
| 制造商 | Analog Devices |
| 描述 | Low IQ Boost/SEPIC/Inverting Converter with 1.5A, 150V Switch |
| 页数 / 页 | 28 / 8 — BLOCK DIAGRAM |
| 文件格式/大小 | PDF / 2.3 Mb |
| 文件语言 | 英语 |
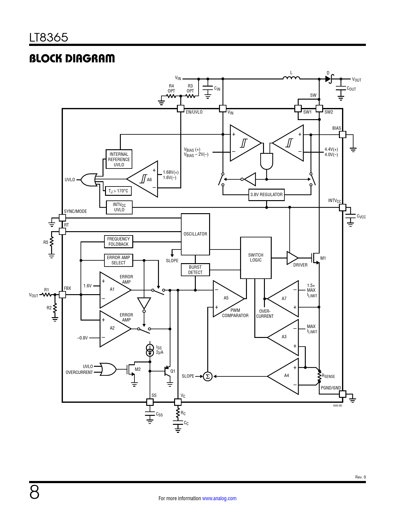
BLOCK DIAGRAM

该数据表的模型线
文件文字版本
LT8365
BLOCK DIAGRAM
L D VIN VOUT R4 R3 C C OPT IN OPT OUT SW EN/UVLO VIN SW1 SW2 BIAS + + VBIAS (+) – – 4.4V(+) INTERNAL VBIAS – 2V(–) 4.0V(–) REFERENCE UVLO + 1.68V(+) UVLO A6 1.6V(–) – TJ > 170°C 3.8V REGULATOR INTV INTV CC CC UVLO SYNC/MODE CVCC RT OSCILLATOR FREQUENCY R5 FOLDBACK ERROR AMP SWITCH M1 SELECT SLOPE LOGIC BURST DRIVER DETECT + ERROR AMP 1.6V – – FBX 1.5× R1 A1 MAX VOUT I A5 A7 – LIMIT + + R2 PWM OVER- ERROR + COMPARATOR CURRENT AMP – A2 MAX ILIMIT –0.8V – A3 + ISS 2μA UVLO + M2 OVERCURRENT Q1 SLOPE A4 RSENSE – PGND/GND SS VC 8365 BD CSS RC CC Rev. 0 8 For more information www.analog.com Document Outline Features Applications Typical Application Description Absolute Maximum Ratings Order Information Pin Configuration Electrical Characteristics Typical Performance Characteristics Pin Functions Block Diagram Operation Applications Information Typical Applications Package Description Typical Application Related Parts