Datasheet TP5000 (Top Power ASIC) - 4
| 制造商 | Top Power ASIC |
| 描述 | 2A switching 4.2V lithium battery / 3.6V LiFePO4 Charger |
| 页数 / 页 | 8 / 4 — 南京拓微集成电路有限公司. NanJing. Top. Power. ASIC. Corp. TP5000. functional. block. … |
| 文件格式/大小 | PDF / 310 Kb |
| 文件语言 | 英语 |
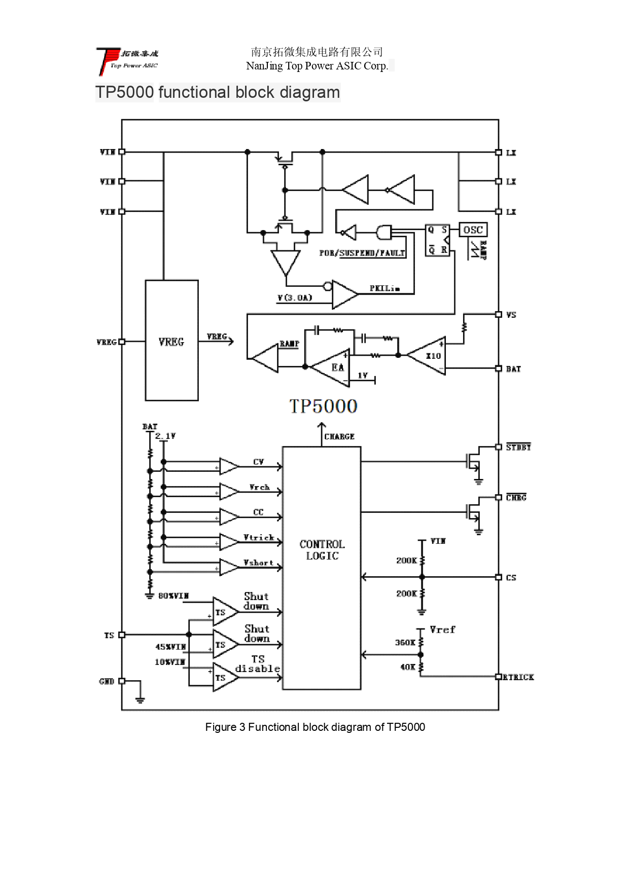
南京拓微集成电路有限公司. NanJing. Top. Power. ASIC. Corp. TP5000. functional. block. diagram. Figure. 3. Functional. block. diagram. of. TP5000

该数据表的模型线
文件文字版本
南京拓微集成电路有限公司 NanJing Top Power ASIC Corp. TP5000 functional block diagram Figure 3 Functional block diagram of TP5000