Datasheet MAX253 (Maxim) - 7
| 制造商 | Maxim |
| 描述 | Transformer Driver for Isolated RS-485 Interface |
| 页数 / 页 | 18 / 7 — MAX253. Transformer. Driver. for. Isolated. RS-485. Interface. ISOLATION. … |
| 文件格式/大小 | PDF / 284 Kb |
| 文件语言 | 英语 |
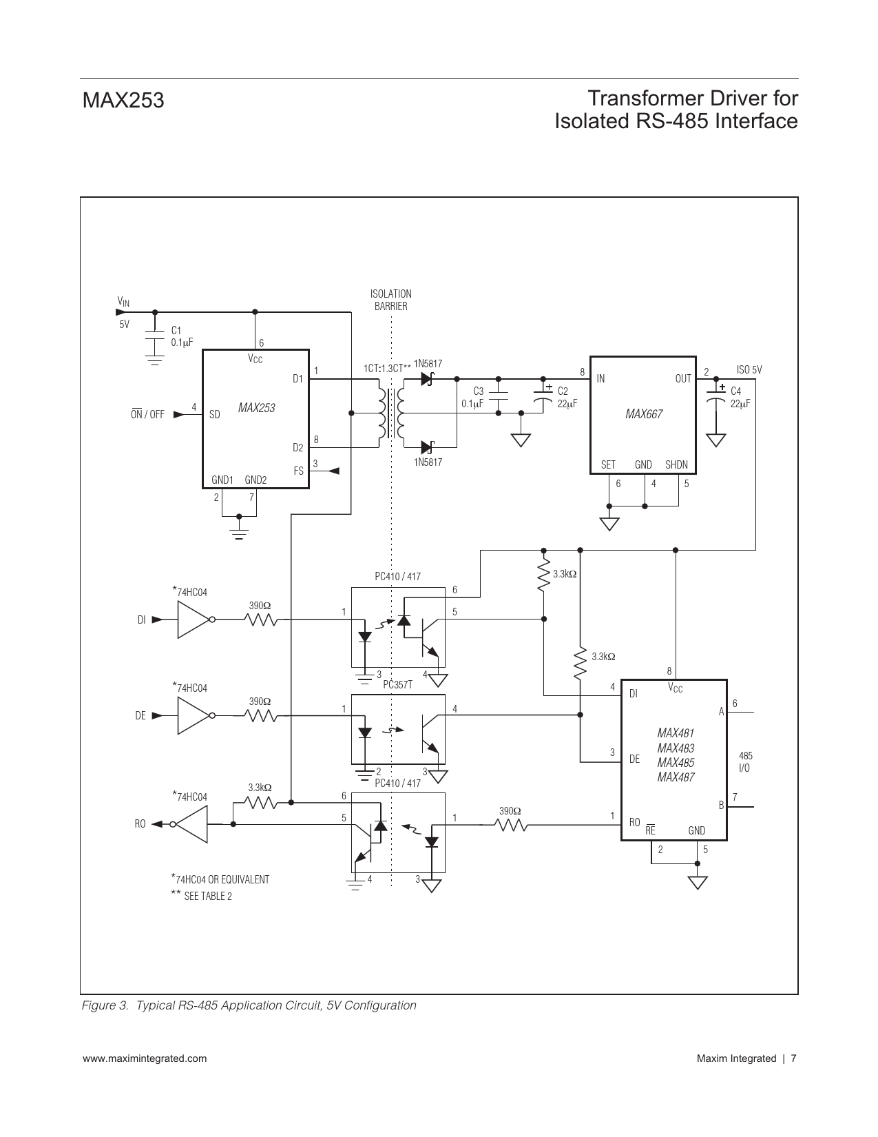
MAX253. Transformer. Driver. for. Isolated. RS-485. Interface. ISOLATION. VIN. BARRIER. 5V. C1. 0.1μF. 6. VCC. 1N5817. 1. 1CT:1.3CT**. 8. 2. ISO. 5V. D1. IN. OUT. C3. C2. C4

该数据表的模型线
文件文字版本
MAX253 Transformer Driver for Isolated RS-485 Interface ISOLATION VIN BARRIER 5V C1 0.1μF 6 VCC 1N5817 1 1CT
:
1.3CT** 8 2 ISO 5V D1 IN OUT C3 C2 C4 0.1 4 μF 22μF MAX253 22μF ON / OFF SD MAX667 8 D2 3 1N5817 SET GND SHDN FS GND1 GND2 6 4 5 2 7 3.3k PC410 / 417 Ω *74HC04 6 390Ω 1 5 DI 3.3kΩ 3 4 8 *74HC04 PC357T 4 V DI CC 390Ω 6 1 4 DE A MAX481 MAX483 3 DE 485 MAX485 2 3 I/O MAX487 3.3kΩ PC410 / 417 *74HC04 6 7 B 390Ω 5 1 1 RO RO RE GND 2 5 *74HC04 OR EQUIVALENT 4 3 ** SEE TABLE 2 Figure 3. Typical RS-485 Application Circuit, 5V Configuration www.maximintegrated.com Maxim Integrated | 7