Datasheet LTC3858 (Analog Devices) - 10

制造商Analog Devices
描述Low IQ, Dual 2-Phase Synchronous Step-Down Controller
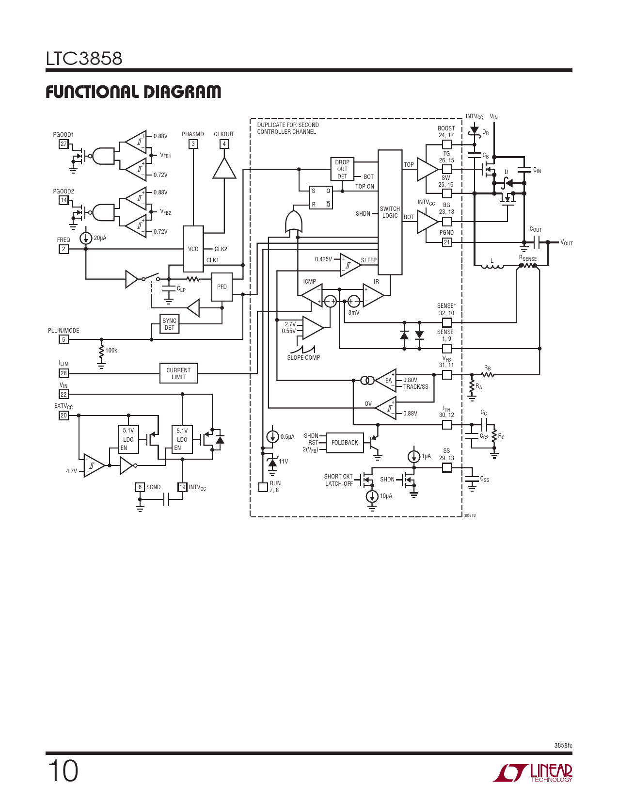
页数 / 页38 / 10 — FUNCTIONAL DIAGRAM
文件格式/大小PDF / 434 Kb
文件语言英语

FUNCTIONAL DIAGRAM

FUNCTIONAL DIAGRAM

该数据表的模型线

文件文字版本

LTC3858
FUNCTIONAL DIAGRAM
INTVCC VIN DUPLICATE FOR SECOND BOOST + CONTROLLER CHANNEL D PGOOD1 0.88V PHASMD 24, 17 B CLKOUT 27 – 3 4 TG VFB1 CB + 26, 15 DROP TOP OUT C – IN D 0.72V DET BOT SW 25, 16 TOP ON + PGOOD2 S Q 0.88V 14 – INTVCC R Q BG V SWITCH FB2 23, 18 SHDN + LOGIC BOT – C 0.72V PGND OUT FREQ 20μA 21 VOUT 2 VCO CLK2 + R 0.425V SENSE CLK1 SLEEP L – ICMP IR – + C PFD LP + – – + + – SENSE+ 3mV 32, 10 SYNC 2.7V PLLIN/MODE DET 0.55V SENSE– 5 1, 9 100k SLOPE COMP VFB ILIM 31, 11 R CURRENT + B 28 LIMIT EA – 0.80V VIN R TRACK/SS A 22 + EXTV OV CC I – TH C 0.88V C 20 30, 12 5.1V 5.1V 0.5μA SHDN C R C2 C LDO LDO RST FOLDBACK EN EN 2(VFB) SS + 1μA 29, 13 11V – 4.7V SHORT CKT SHDN CSS RUN LATCH-OFF 6 SGND 19 INTVCC 7, 8 10μA 3858 FD 3858fc 10