Datasheet LTC3520 (Analog Devices) - 10
| 制造商 | Analog Devices |
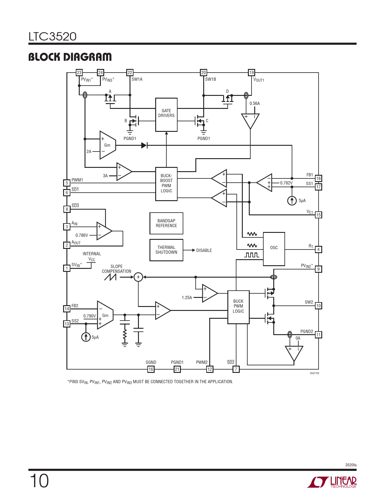
| 描述 | Synchronous 1A Buck-Boost and 600mA Buck Converters |
| 页数 / 页 | 24 / 10 — BLOCK DIAGRAM |
| 文件格式/大小 | PDF / 324 Kb |
| 文件语言 | 英语 |
BLOCK DIAGRAM

该数据表的模型线
文件文字版本
LTC3520
BLOCK DIAGRAM
23 24 22 20 19 PVIN1* PVIN3* SW1A SW1B VOUT1 A D 0.56A GATE + – DRIVERS B C + PGND1 PGND1 Gm 2A – + 3A – + BUCK- – FB1 PWM1 BOOST + 18 5 – + 0.782V PWM SS1 17 SD1 6 LOGIC + – 5μA SD3 8 VC1 15 BANDGAP AIN 3 + REFERENCE 0.786V – AOUT 2 R THERMAL T OSC 4 SHUTDOWN DISABLE INTERNAL VCC SVIN* PV 1 SLOPE IN2* 9 COMPENSATION + + 1.25A – BUCK SW2 FB2 + PWM 10 14 – LOGIC 0.790V Gm – + SS2 13 + PGND2 11 5μA 0A + – SGND PGND1 PWM2 SD2 16 21 12 7 3520 F02 *PINS SVIN, PVIN1, PVIN2 AND PVIN3 MUST BE CONNECTED TOGETHER IN THE APPLICATION. 3520fa 10