Datasheet LTC3812-5 (Analog Devices) - 10
| 制造商 | Analog Devices |
| 描述 | 60V Current Mode Synchronous Switching Regulator Controller |
| 页数 / 页 | 34 / 10 — FUNCTIONAL DIAGRAM |
| 文件格式/大小 | PDF / 412 Kb |
| 文件语言 | 英语 |
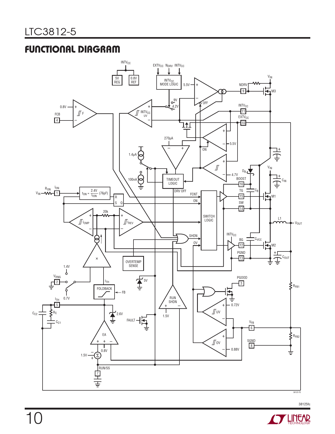
FUNCTIONAL DIAGRAM

该数据表的模型线
文件文字版本
LTC3812-5
FUNCTIONAL DIAGRAM
INTVCC EXTV N CC DRV INTVCC VIN 5V 0.8V INTV REG CC REF MODE LOGIC 5.5V + NDRV 9 M3 – 9V OFF INTV 4.2V CC 0.8V + + INTV 11 FCB F CC UV EXTVCC 4 – – 10 + 270μA – 5.5V – + ON + 1.4μA + VIN DB – 4.7V + BOOST 100nA TIMEOUT CIN LOGIC 16 ION RON 2.4V DRV OFF TG CB VIN 1 tON = (76pF) I FCNT ION R 15 M1 ON S Q SW 14 20k + + SWITCH L1 LOGIC ICMP IREV VOUT – – SHDN INTVCC BG CVCC OV 12 M2 PGND + × 13 COUT OVERTEMP 1.4V SENSE VRNG PGOOD 2 I 5V TH 3 RFB1 FOLDBACK FB I 0.7V RUN TH SHDN + – 5 + 0.72V R C C UV C2 2.6V 1.5V – C FAULT C1 VFB 6 EA + R + + – FB2 SGND OV 8 0.8V – 0.88V – 1.5V + RUN/SS 7 38125 FD 38125fc 10