Datasheet LT3689, LT3689-5 (Analog Devices) - 10

制造商Analog Devices
描述700mA Step-Down Regulator with Power-On Reset and Watchdog Timer
页数 / 页34 / 10 — BLOCK DIAGRAM
文件格式/大小PDF / 986 Kb
文件语言英语

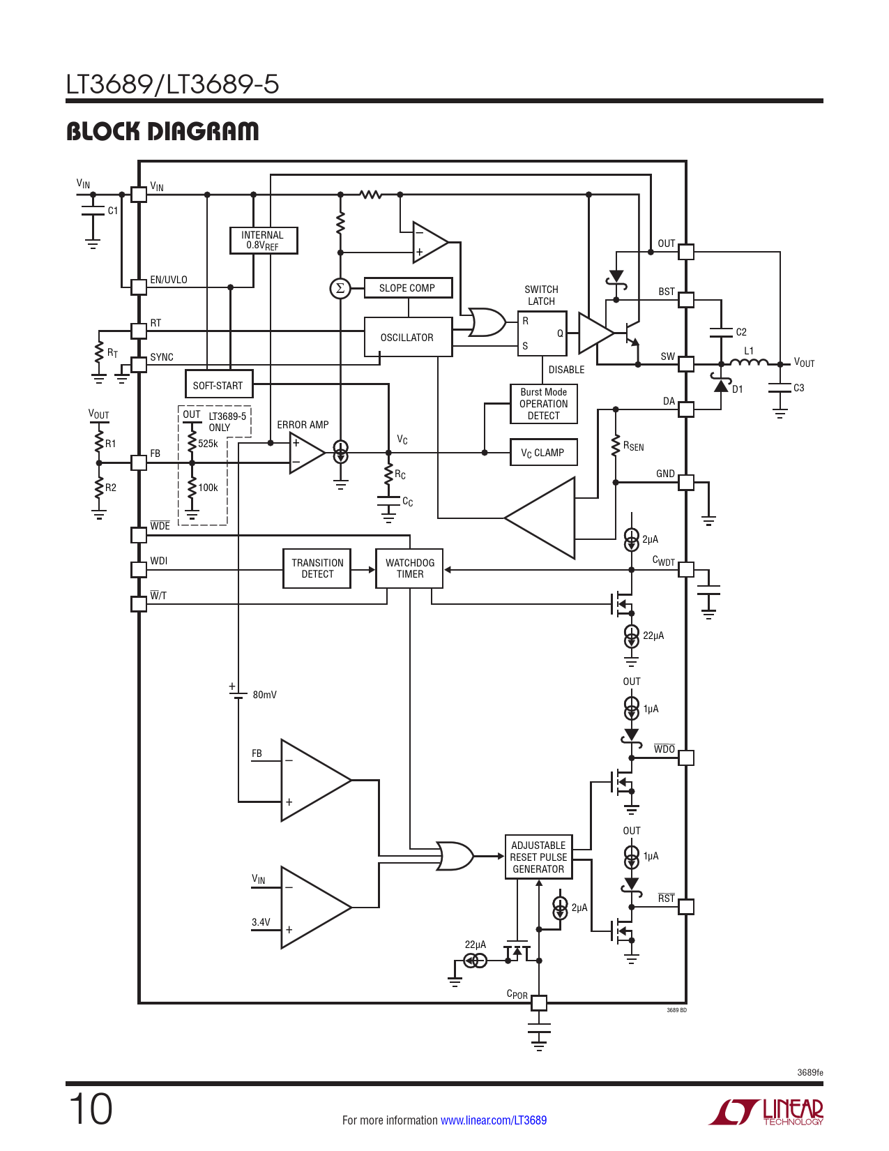
BLOCK DIAGRAM

BLOCK DIAGRAM

该数据表的模型线

文件文字版本

LT3689/LT3689-5
BLOCK DIAGRAM
VIN VIN C1 – INTERNAL 0.8VREF + OUT EN/UVLO Σ SLOPE COMP SWITCH BST LATCH RT R OSCILLATOR Q C2 R S T SYNC SW L1 V OUT DISABLE SOFT-START Burst Mode D1 C3 OPERATION DA V OUT OUT LT3689-5 DETECT ERROR AMP ONLY R1 525k + VC R FB SEN – VC CLAMP R GND C R2 100k CC WDE 2µA WDI TRANSITION WATCHDOG CWDT DETECT TIMER W/T 22µA OUT + 80mV 1µA FB WDO – + OUT ADJUSTABLE RESET PULSE 1µA GENERATOR VIN – RST 2µA 3.4V + 22µA CPOR 3689 BD 3689fe 10 For more information www.linear.com/LT3689 Document Outline Features Applications Description Typical Application Absolute Maximum Ratings Pin Configuration Order Information Electrical Characteristics Typical Performance Characteristics Pin Functions Block Diagram Timing Diagrams Operation Applications Information Typical Applications Package Description Revision History Typical Application Related Parts