Datasheet LTC3857-1 (Analog Devices) - 10

制造商Analog Devices
描述Low IQ, Dual, 2-Phase Synchronous Step-Down Controller
页数 / 页38 / 10 — FUNCTIONAL DIAGRAM
文件格式/大小PDF / 434 Kb
文件语言英语

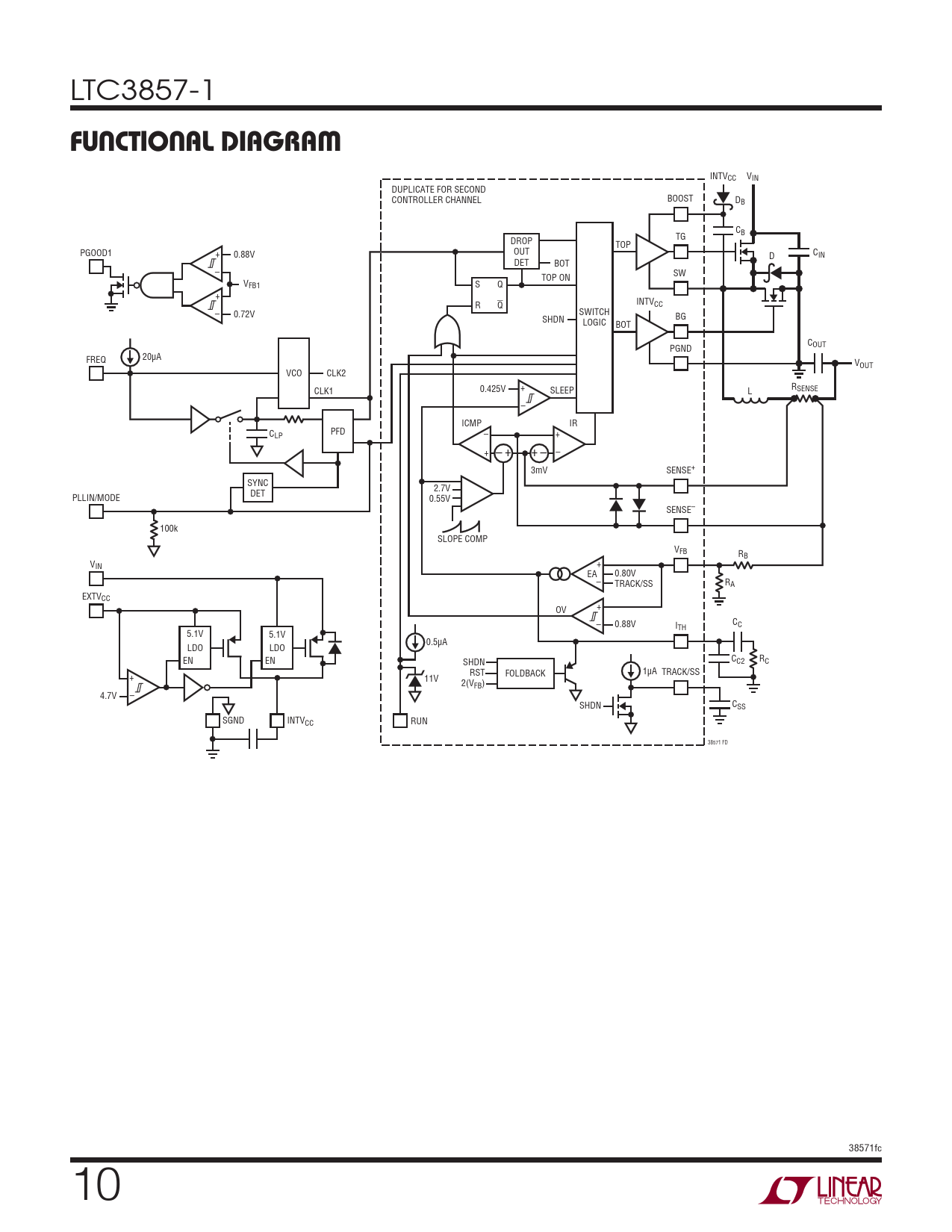
FUNCTIONAL DIAGRAM

FUNCTIONAL DIAGRAM

该数据表的模型线

文件文字版本

LTC3857-1
FUNCTIONAL DIAGRAM
INTVCC VIN DUPLICATE FOR SECOND CONTROLLER CHANNEL BOOST DB CB TG DROP TOP PGOOD1 + OUT C 0.88V IN D DET BOT – SW TOP ON VFB1 S Q + INTVCC R – Q 0.72V SWITCH BG SHDN LOGIC BOT C PGND OUT FREQ 20μA VOUT VCO CLK2 + R 0.425V SENSE CLK1 SLEEP L – ICMP IR – + C PFD LP + – – + + – 3mV SENSE+ SYNC 2.7V PLLIN/MODE DET 0.55V SENSE– 100k SLOPE COMP VFB R + B VIN EA – 0.80V R TRACK/SS A EXTVCC + OV – C 0.88V C ITH 5.1V 5.1V 0.5μA LDO LDO C R EN EN C2 C SHDN 1μA + RST FOLDBACK TRACK/SS 11V 2(VFB) – 4.7V SHDN CSS SGND INTVCC RUN 38571 FD 38571fc 10 Document Outline FEATURES DESCRIPTION APPLICATIONS TYPICAL APPLICATION ABSOLUTE MAXIMUM RATINGS PIN CONFIGURATION ORDER INFORMATION ELECTRICAL CHARACTERISTICS TYPICAL PERFORMANCE CHARACTERISTICS PIN FUNCTIONS FUNCTIONAL DIAGRAM OPERATION APPLICATIONS INFORMATION TYPICAL APPLICATIONS PACKAGE DESCRIPTION REVISION HISTORY TYPICAL APPLICATION RELATED PARTS