Datasheet LTC3630 (Analog Devices) - 8
| 制造商 | Analog Devices |
| 描述 | High Efficiency, 65V 500mA Synchronous Step-Down Converter |
| 页数 / 页 | 26 / 8 — block DiagraM. VPRG2 VPRG1. VOUT |
| 文件格式/大小 | PDF / 291 Kb |
| 文件语言 | 英语 |
block DiagraM. VPRG2 VPRG1. VOUT

该数据表的模型线
文件文字版本
LTC3630
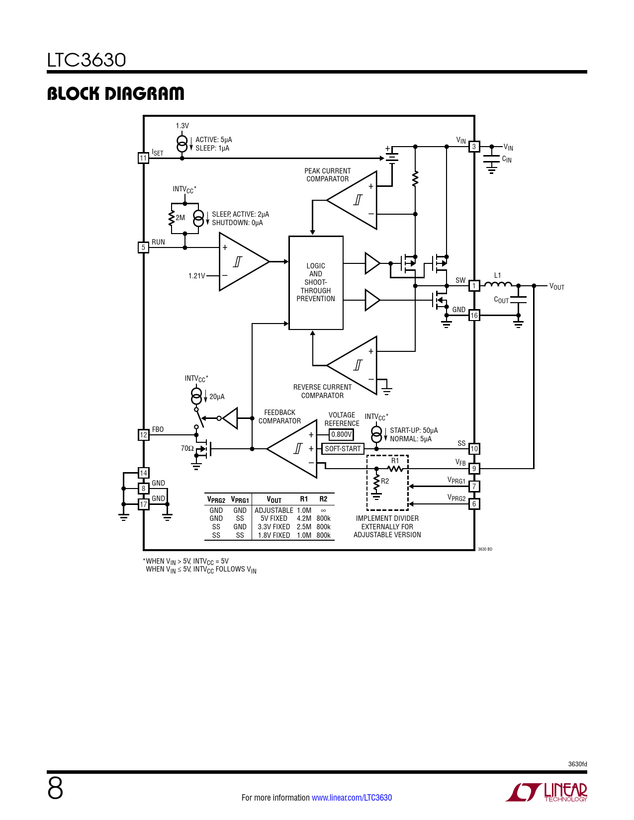
block DiagraM
1.3V ACTIVE: 5µA V SLEEP: 1µA + IN 3 VIN ISET 11 CIN PEAK CURRENT COMPARATOR + INTVCC* SLEEP, ACTIVE: 2µA – 2M SHUTDOWN: 0µA RUN 5 + LOGIC 1.21V – AND L1 SW SHOOT- 1 VOUT THROUGH PREVENTION COUT GND 16 + INTVCC* – REVERSE CURRENT 20µA COMPARATOR FEEDBACK VOLTAGE COMPARATOR INTVCC* REFERENCE FBO 12 + START-UP: 50µA 0.800V NORMAL: 5µA 70Ω + SS SOFT-START 10 – R1 VFB 14 9 GND R2 VPRG1 8 7 GND
VPRG2 VPRG1 VOUT R1 R2
VPRG2 17 6 GND GND ADJUSTABLE 1.0M ∞ GND SS 5V FIXED 4.2M 800k IMPLEMENT DIVIDER SS GND 3.3V FIXED 2.5M 800k EXTERNALLY FOR SS SS 1.8V FIXED 1.0M 800k ADJUSTABLE VERSION 3630 BD *WHEN VIN > 5V, INTVCC = 5V WHEN VIN ≤ 5V, INTVCC FOLLOWS VIN 3630fd 8 For more information www.linear.com/LTC3630 Document Outline Features Applications Description Typical Application Absolute Maximum Ratings Pin Configuration Order Information Electrical Characteristics Typical Performance Characteristics Pin Functions Block Diagram Operation Applications Information Typical Applications Package Description Typical Application Related Parts