Datasheet LTC7138 (Analog Devices) - 7
| 制造商 | Analog Devices | 
| 描述 | High Efficiency, 140V 400mA Step-Down Regulator | 
| 页数 / 页 | 24 / 7 — block DiagraM. VPRG2 VPRG1. VOUT | 
| 文件格式/大小 | PDF / 484 Kb | 
| 文件语言 | 英语 | 
block DiagraM. VPRG2 VPRG1. VOUT

该数据表的模型线
文件文字版本
LTC7138
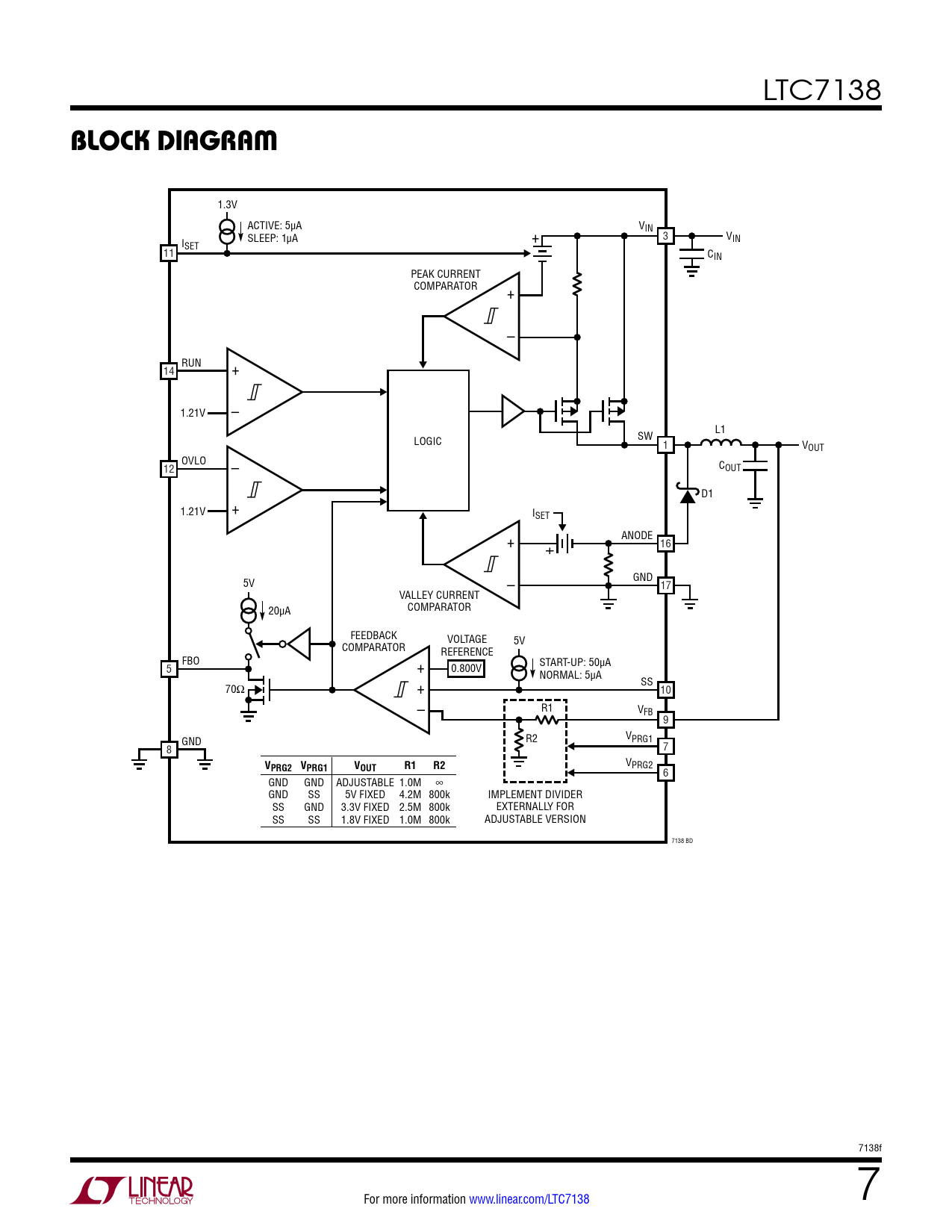
block DiagraM
1.3V ACTIVE: 5µA VIN SLEEP: 1µA 3 V + IN ISET 11 CIN PEAK CURRENT COMPARATOR + – RUN 14 + 1.21V – L1 SW LOGIC 1 VOUT OVLO – C 12 OUT + D1 1.21V ISET + ANODE 16 + 5V – GND 17 VALLEY CURRENT COMPARATOR 20µA FEEDBACK VOLTAGE COMPARATOR 5V REFERENCE FBO 5 + START-UP: 50µA 0.800V NORMAL: 5µA 70Ω + SS 10 – R1 VFB 9 GND R2 VPRG1 8 7
VPRG2 VPRG1 VOUT R1 R2
VPRG2 6 GND GND ADJUSTABLE 1.0M ∞ GND SS 5V FIXED 4.2M 800k IMPLEMENT DIVIDER SS GND 3.3V FIXED 2.5M 800k EXTERNALLY FOR SS SS 1.8V FIXED 1.0M 800k ADJUSTABLE VERSION 7138 BD 7138f For more information www.linear.com/LTC7138 7 Document Outline Features Applications Description Typical Application Absolute Maximum Ratings Pin Configuration Order Information Electrical Characteristics Typical Performance Characteristics Pin Functions Block Diagram Operation Applications Information Typical Applications Package Description Typical Application Related Parts