Datasheet LTC3723 (Analog Devices) - 9
| 制造商 | Analog Devices |
| 描述 | Synchronous Push-Pull PWM Controllers |
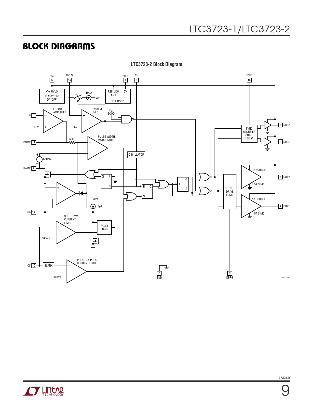
| 页数 / 页 | 20 / 9 — BLOCK DIAGRA S. LTC3723-2 Block Diagram |
| 文件格式/大小 | PDF / 347 Kb |
| 文件语言 | 英语 |
BLOCK DIAGRA S. LTC3723-2 Block Diagram

该数据表的模型线
文件文字版本
LTC3723-1/LTC3723-2
W BLOCK DIAGRA S LTC3723-2 Block Diagram
V UVLO V C SPRG CC REF T 5 15 1 8 16 VCC UVLO 10µA REF, LDO 5V 1.2V 10.25V “ON” VCC 6V “OFF” REF GOOD ERROR SYSTEM VCC AMPLIFIER UVLO GOOD FB 13 – + 3 SDRA 1.2V + 5V – SYNC RECTIFIER DRIVE PULSE WIDTH LOGIC 50k MODULATOR 2 SDRB COMP 11 – + + OSCILLATOR 650mV – RAMP 9 1A SOURCE Q R 6 DRVA Q T 1.5A SINK S R Q + Q OUTPUT DRIVE LOGIC S V – REF 1A SOURCE 13µA 4 DRVB SS 14 1.5A SINK SHUTDOWN CURRENT LIMIT FAULT + LOGIC 600mV – PULSE-BY-PULSE CURRENT LIMIT CS 10 BLANK + 7 9 300mV – 372312 BD02 GND DPRG 372312f 9