Datasheet AD6640 (Analog Devices) - 8

制造商Analog Devices
描述Multi-Channel, Multi-Mode Receiver Chipset
页数 / 页25 / 8 — Equivalent Circuits–AD6640. AIN. ANALOG. INPUTS. N + 1. ENCODE INPUTS. …
修订版A
文件格式/大小PDF / 1.1 Mb
文件语言英语

Equivalent Circuits–AD6640. AIN. ANALOG. INPUTS. N + 1. ENCODE INPUTS. (ENCODE). DIGITAL OUTPUTS. N – 2. N – 1. (D11–D0). tOD. VCH AVCC. DVCC. BUF

Equivalent Circuits–AD6640 AIN ANALOG INPUTS N + 1 ENCODE INPUTS (ENCODE) DIGITAL OUTPUTS N – 2 N – 1 (D11–D0) tOD VCH AVCC DVCC BUF

该数据表的模型线

文件文字版本

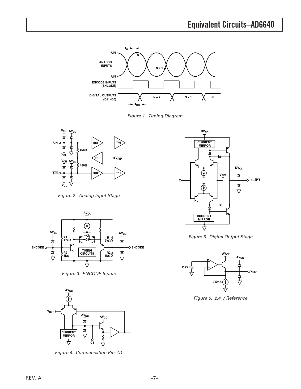
Equivalent Circuits–AD6640 tA AIN N ANALOG INPUTS N + 1 AIN ENCODE INPUTS (ENCODE) DIGITAL OUTPUTS N – 2 N – 1 N (D11–D0) tOD
Figure 1. Timing Diagram
VCH AVCC DVCC AIN BUF T/H CURRENT MIRROR 450

VCL BUF VREF VCH AVCC 450

DVCC AIN BUF T/H VREF D0–D11 VCL
Figure 2. Analog Input Stage
AVCC CURRENT MIRROR AVCC AVCC R1 R1
Figure 5. Digital Output Stage
17k

17k

ENCODE ENCODE TIMING R2 CIRCUITS R2 AV 8k

8k

CC AVCC 2.4V V
Figure 3. ENCODE Inputs
REF 0.5mA AVCC
Figure 6. 2.4 V Reference
VREF AVCC AVCC CURRENT MIRROR C1
Figure 4. Compensation Pin, C1 REV. A –7– Document Outline FEATURES APPLICATIONS GENERAL DESCRIPTION FUNCTIONAL BLOCK DIAGRAM PRODUCT HIGHLIGHTS SPECIFICATIONS DC SPECIFICATIONS DIGITAL SPECIFICATIONS SWITCHING SPECIFICATIONS AC SPECIFICATIONS ABSOLUTE MAXIMUM RATINGS EXPLANATION OF TEST LEVELS ORDERING GUIDE PIN FUNCTION DESCRIPTIONS PIN CONFIGURATION DEFINITION OF SPECIFICATIONS Analog Bandwidth (Small Signal) Aperture Delay Aperture Uncertainty (Jitter) Differential Nonlinearity Encode Pulsewidth/Duty Cycle Integral Nonlinearity Minimum Conversion Rate Maximum Conversion Rate Output Propagation Delay Power Supply Rejection Ratio Signal-to-Noise-and-Distortion (SINAD) Signal-to-Noise Ratio (SNR) Spurious-Free Dynamic Range (SFDR) Two-Tone Intermodulation Distortion Rejection Two-Tone SFDR Worst Harmonic Equivalent Circuits Typical Performance Characteristics THEORY OF OPERATION APPLYING THE AD6640 Encoding the AD6640 Driving the Analog Input Power Supplies Output Loading Layout Information Evaluation Boards DIGITAL WIDEBAND RECEIVERS Introduction System Description System Requirements Noise Floor and SNR Processing Gain Overcoming Static Nonlinearities with Dither Receiver Example IF Sampling Using the AD6640 as a Mix-Down Stage RECEIVE CHAIN FOR A PHASED-ARRAY CELLULAR BASE STATION OUTLINE DIMENSIONS Revision History