Datasheet LT3761A (Analog Devices) - 10
| 制造商 | Analog Devices |
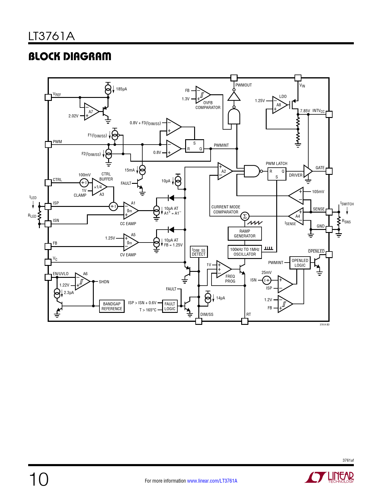
| 描述 | 60VIN LED Controller with Internal PWM Generator |
| 页数 / 页 | 30 / 10 — block Diagram |
| 文件格式/大小 | PDF / 660 Kb |
| 文件语言 | 英语 |
block Diagram

该数据表的模型线
文件文字版本
LT3761A
block Diagram
PWMOUT VIN 185µA – FB VREF + 1.3V – LDO OVFB 1.25V – A8 COMPARATOR + A7 7.85V INTVCC + 2.02V 0.8V + F3(IDIM/SS) – + F1(IDIM/SS) PWM – S PWMINT 0.8V F2(I + R Q DIM/SS) PWM LATCH + GATE 15mA 100mV CTRL –A2 R Q DRIVER CTRL S + – BUFFER 10µA FAULT ×1/4 1V + 105mV CLAMP A3 ILED – ISP + – – A1 ISWITCH CURRENT MODE 10µA AT SENSE gm COMPARATOR A1+ = A1– + RLED + A4 ISN – R CC EAMP ISENSE SNS GND RAMP 1.25V + A5 GENERATOR g 10µA AT FB – m FB = 1.25V IDIM_SS 100kHz TO 1MHz OPENLED CV EAMP DETECT OSCILLATOR VC OPENLED 1V + PWMINT + LOGIC EN/UVLO – A6 – 25mV FREQ – + SHDN PROG ISN + + 1.22V FAULT ISP – 2.3µA 14µA – 1.2V ISP > ISN + 0.6V BANDGAP FAULT + REFERENCE T > 165°C LOGIC FB DIM/SS RT 3761A BD 3761af 10 For more information www.linear.com/LT3761A Document Outline Features Applications Description Typical Application Absolute Maximum Ratings Pin Configuration Order Information Electrical Characteristics Typical Performance Characteristics Pin Functions Block Diagram Operation Applications Information Typical Applications Package Description Typical Application Related Parts Features Applications Typical Application Description Absolute Maximum Ratings Order Information Electrical Characteristics Pin Configuration Typical Performance Characteristics Pin Functions Block Diagram Operation Applications Information Typical Applications Package Description Typical Application Related Parts