Datasheet LTC3731H (Analog Devices) - 9

制造商Analog Devices
描述3-Phase, 600kHz, Synchronous Buck Switching Regulator Controller
页数 / 页34 / 9 — Figure 2
文件格式/大小PDF / 442 Kb
文件语言英语

Figure 2

Figure 2

该数据表的模型线

文件文字版本

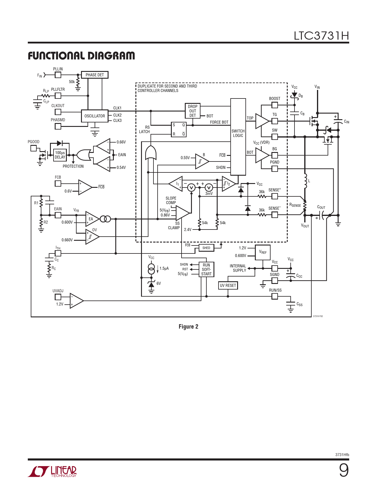
LTC3731H FuncTional DiagraM PLLIN F PHASE DET IN 50k DUPLICATE FOR SECOND AND THIRD VCC VIN PLLFLTR RLP CONTROLLER CHANNELS D BOOST B CLP CLKOUT CLK1 DROP OUT OSCILLATOR CLK2 DET TG CB BOT TOP + PHASMD CLK3 FORCE BOT CIN S Q RS LATCH SWITCH SW R Q LOGIC PGOOD – 0.66V VCC (VDR) + BG 100µs EAIN B BOT DELAY 0.55V FCB – PGND PROTECTION + 0.54V SHDN FCB – + – L I1 – + + – I2 V FCB + CC – + SENSE+ 0.6V 3mV 36k SLOPE R1 COMP RSENSE C EAIN V SENSE– FB 5(V OUT FB) 36k – 0.86V EA + R2 0.600V + SS 54k 54k VOUT CLAMP OV 2.4V + 0.660V – FCB ITH SHED 1.2V VREF 0.600V V C CC C V VCC SHDN CC RUN INTERNAL RC 1.5µA RST SOFT- SUPPLY + 5(VFB) START SGND CCC 6V UV RESET UVADJ RUN/SS – 1.2V + CSS 3731H F02
Figure 2
3731Hfb Document Outline Features Applications Description Typical Application Absolute Maximum Ratings Pin Configuration Order Information Electrical Characteristics Typical Performance Characteristics Pin Functions Functional Diagram Operation Applications Information Typical Applications Package Description Revision History Typical Application Related Parts