Datasheet LTC3401 (Analog Devices) - 7
| 制造商 | Analog Devices |
| 描述 | 1A, 3MHz Micropower Synchronous Boost Converter |
| 页数 / 页 | 16 / 7 — BLOCK DIAGRA |
| 文件格式/大小 | PDF / 241 Kb |
| 文件语言 | 英语 |
BLOCK DIAGRA

该数据表的模型线
文件文字版本
LTC3401
W BLOCK DIAGRA
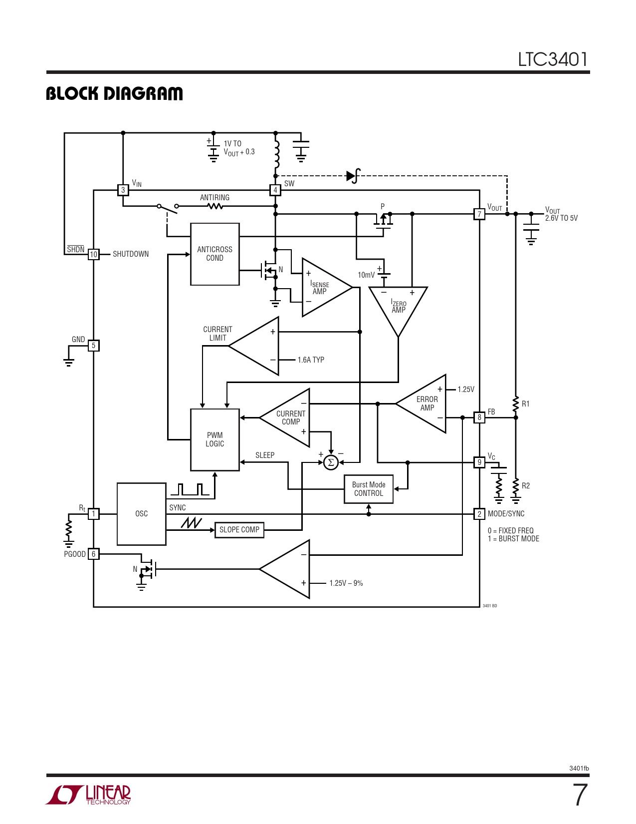
+ 1V TO VOUT + 0.3 VIN SW 3 4 ANTIRING P VOUT VOUT 7 2.6V TO 5V SHDN ANTICROSS 10 SHUTDOWN COND N + + 10mV ISENSE AMP – + – IZERO AMP + CURRENT LIMIT GND 5 – 1.6A TYP + 1.25V – ERROR R1 AMP CURRENT – FB 8 COMP + PWM LOGIC SLEEP + – Σ VC 9 Burst Mode R2 CONTROL R SYNC t 1 OSC 2 MODE/SYNC SLOPE COMP 0 = FIXED FREQ 1 = BURST MODE – PGOOD 6 N + 1.25V – 9% 3401 BD 3401fb 7